前沿交叉科学研究院极端环境能源材料与器件研究中心建设有极端环境原位测试互联网平台、能源器件表征功能平台等,涵盖成分结构研究、材料性能研究、材料制备改性研究及能源器件表征等功能。为充分利用中心现有仪器设备,实现资源优化配置,服务科学研究和人才培养,现将场发射扫描电镜(SEM)、X射线光电子能谱仪(XPS)、高精度光栅光谱仪、多功能物性测试系统、微纳综合力学性能测试系统(G200纳米压痕)等大中型仪器设备对校内外提供分析测试服务,热烈欢迎广大师生前来测试。
一、分析测试服务介绍
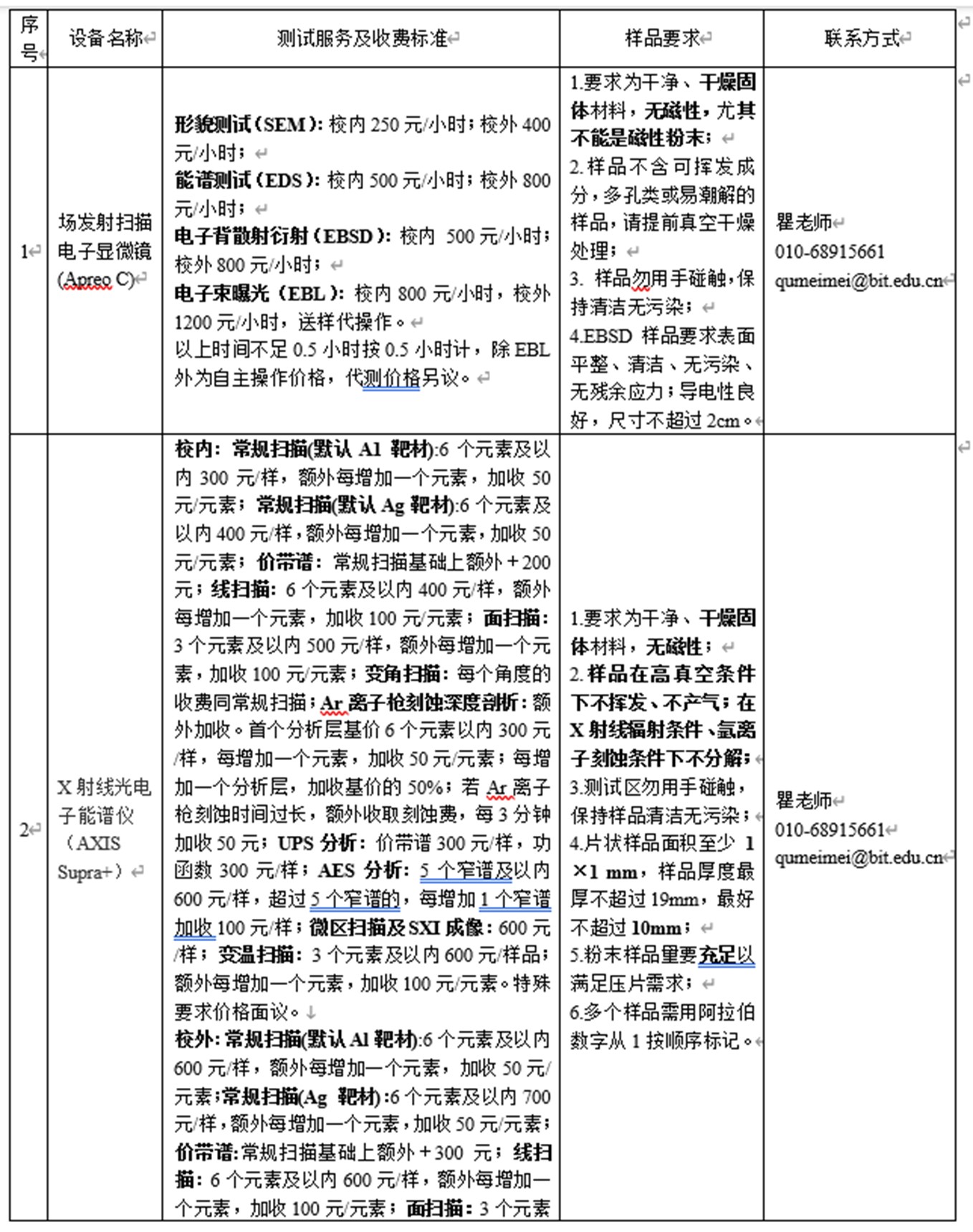
场发射扫描电镜(SEM)由美国Thermo Fisher Scientific生产,型号为Apreo C,配有能谱仪(美国Bruker公司)、电子背散射衍射(美国Bruker公司)、电子束曝光(德国Raith)等插件,可用于分析测试材料的化学信息和物理性质,包括形貌、成分衬度、元素信息、晶体取向信息、织构信息等,还可以用于光刻胶样品的刻蚀,可以实现自动刻蚀出图样的工艺,具有观察和加工样品的功能。除此之外,该设备还可以实现任何样品(甚至倾斜或起伏较大的样品)的高分辨观察;实现电子束敏感样品的观察;大的束流设计可以保障各种应用扩展,共面的能谱仪和电子背散射衍射仪也可以同时在同一位置获得形貌、成分和织构信息。
X射线光电子能谱仪(XPS)由日本岛津生产,除了具有常规XPS功能,可以进行样品表面几个纳米内的元素及价态的定性及半定量分析;还可对于空气敏感样品(如电池、催化剂等)可实现样品的原位转移;可以进行Ar离子刻蚀和Ar团簇刻蚀,实现有机物和无机物的高效深度刻蚀;配置的紫外光电子能谱,可获得材料的表面(2~3nm深度)的元素价带能级结构信息。
高精度光栅光谱仪(iHR550)是由美国Horiba公司生产的显微拉曼光谱荧光光谱,可以进行功能材料的拉曼光谱测试、荧光光谱测试及随温度、压力依赖的光学测试等。
多功能物性测试系统是由美国Quantum Deign公司生产的低温物性测试系统,该设备可用于测量功能材料和纳米材料的多种物理性质,包括电学性质、光学性质、磁学性质等。该设备磁场强度范围:±70,000 Oe(7T),温度范围:1.7K~350K。
微纳综合力学性能测试系统(G200纳米压痕)是美国 KLA 公司制造的材料微观尺度力学性能表征的设备,主要利用压痕测试的载荷位移曲线来得到材料的力学性能。其最大载荷为 500 mN,载荷分辨率小于 50 nN,载荷背景噪音小于 200 nN,最小接触力小于 1.0uN。用于材料微观尺度力学性能表征,压痕测试包括材料硬度、弹性模量、蠕变应 力指数、储存模量、损耗因子和划痕测试等,划痕测试包括膜基结合力、弹塑 性变形、表面粗糙度及摩擦磨损性能等。
二、测试服务地点
BETWAY必威中关村校区求是楼。
三、预约方式
(一)SEM及附件功能预约方式
1. 送样预约。请联系瞿老师,约定送样时间(电话010-68915661,邮箱:qumeimei@bit.edu.cn),送样时须带预约单方可进行测试。
《预约单》链接:https://pan.baidu.com/s/1gMtID_qCnSQEQv08ownCUA?pwd=""wvib
提取码:wvib
2. 自行上机操作。参加培训及考核后,按要求预约测试。
3. 固定机时。已经具有自主上机资格师生的课题组,可联系瞿老师申请固定机时。
(二)XPS预约方式
目前XPS测试仅接受送样测试,请提前联系瞿老师,约定送样时间(电话010-68915661,邮箱:qumeimei@bit.edu.cn),送样时须带预约单方可进行测试。
《预约单》链接:https://pan.baidu.com/s/1hProX0CAGEcFk5a3zNw_eQ?pwd=""b3w1
提取码:b3w1
(三)高精度光栅光谱仪及多功能物性测试系统预约方式
目前高精度光栅光谱仪和多功能物性测试系统仅接受送样测试,可联系陈老师(chyb0422@bit.edu.cn),进行咨询预约。
(四)微纳综合力学性能测试系统(G200纳米压痕)
目前微纳综合力学性能测试系统(纳米压痕)仅接受送样测试,可联系靳老师(jinke@bit.edu.cn),进行咨询预约。
四、测试费说明
中心按照学校相关规定收取测试服务费,用于维护设备运行。
五、测试服务及收费标准
极端环境能源材料于器件研究中心关于开展测试服务及收费标准

