BETWAY必威前沿交叉科学研究院极端环境能源材料与器件研究中心成立于2019年10月,建设有极端环境原位测试互联网平台、能源器件表征功能平台等极端环境实验表征平台,涵盖成分结构研究、材料性能研究、材料制备改性研究及能源器件表征等功能。为充分利用现有仪器,实现资源优化配置,服务科学研究和人才培养,中心现将场发射扫描电镜(SEM)、X射线光电子能谱仪(XPS)、高精度显微拉曼(Raman)/荧光光谱仪、微纳综合力学性能测试系统(G200纳米压痕)等大中型仪器对校内外提供分析测试服务,热烈欢迎广大师生前来测试。
一、分析测试服务介绍
场发射扫描电镜(SEM)由美国Thermo Fisher Scientific生产,型号为Apreo C,配有能谱仪(美国Bruker公司)、电子背散射衍射(美国Bruker公司)、电子束曝光(德国Raith)等插件,可用于分析测试材料的化学信息和物理性质,包括形貌、成分衬度、元素信息、晶体取向信息、织构信息等,还可以用于光刻胶样品的刻蚀,可以实现自动刻蚀出图样的工艺,具有观察和加工样品的功能。除此之外,该设备还可以实现任何样品(甚至倾斜或起伏较大的样品)的高分辨观察;实现电子束敏感样品的观察;大的束流设计可以保障各种应用扩展,共面的能谱仪和电子背散射衍射仪也可以同时在同一位置获得形貌、成分和织构信息。
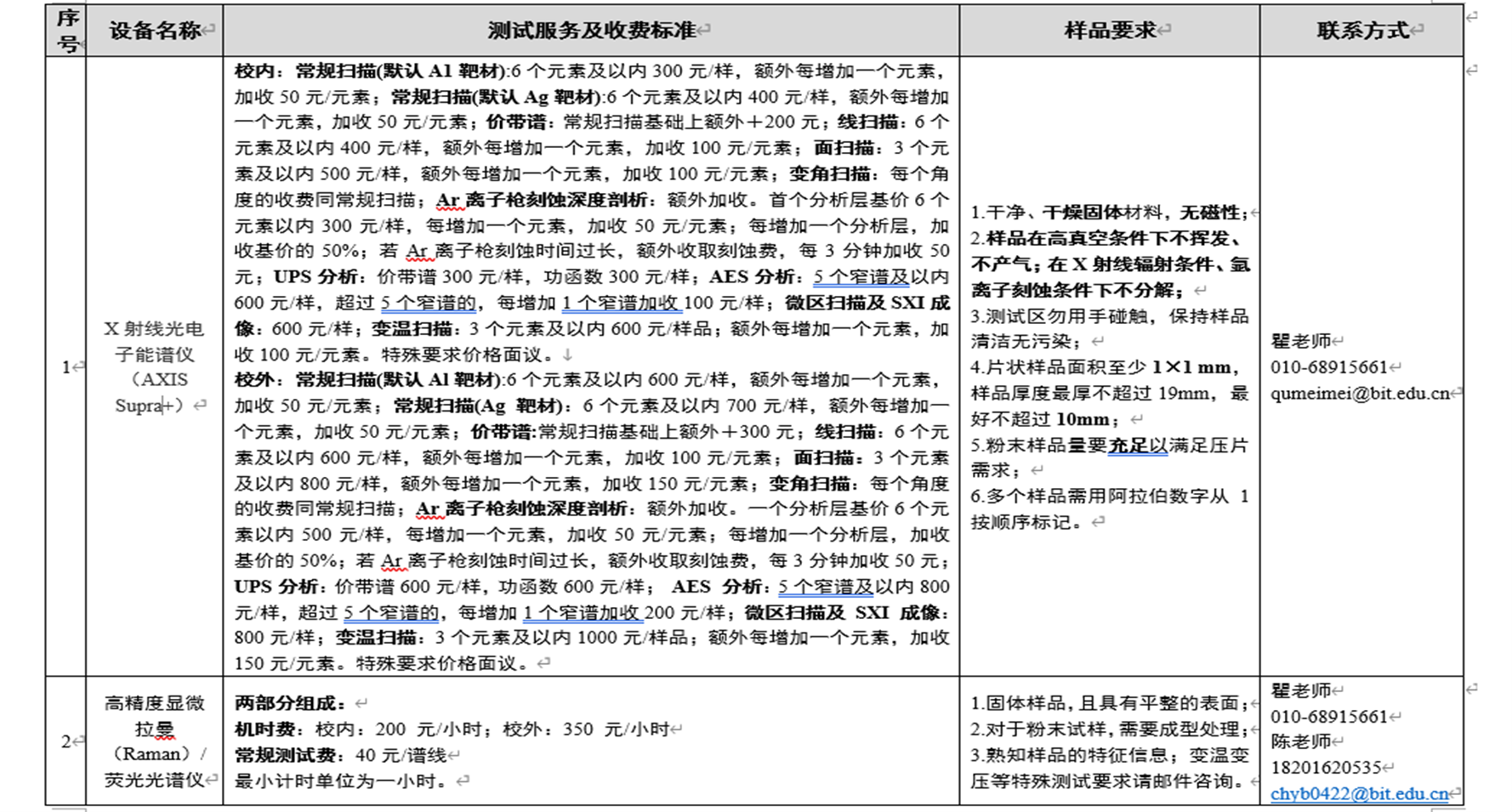
X射线光电子能谱仪(XPS)由日本岛津生产,除了具有常规XPS功能,还可以进行样品表面几个纳米内的元素及价态的定性及半定量分析,对于空气敏感样品(如电池、催化剂等)可实现样品的原位转移,进行Ar离子刻蚀和Ar团簇刻蚀,实现有机物和无机物的高效深度刻蚀;配置的紫外光电子能谱,可获得材料的表面(2~3nm深度)的元素价带能级结构信息。
高精度显微拉曼(Raman)/荧光光谱仪配置三个激光器作为激发光源(405 nm、532 nm及633 nm)、Horiba公司高精度光栅光谱仪(iHR550,焦距550 mm)、光栅(600刻线,1800刻线)、CCD紫外增强—可见区检测器及铟镓砷InGaAs近红外探测器。此外,光路系统配置布拉格滤波片(532 nm),可进行~7 cm-1的超低波数拉曼测试。该共聚焦显微系统可以进行功能材料的拉曼光谱测试、荧光光谱测试及随温度、压力依赖的光学测试等。
微纳综合力学性能测试系统(G200纳米压痕)是美国 KLA 公司制造的材料微观尺度力学性能表征的设备,主要利用压痕测试的载荷位移曲线来得到材料的力学性能。压痕测试包括材料硬度、弹性模量、蠕变应力指数、储存模量、损耗因子和划痕测试等;划痕测试包括膜基结合力、弹塑 性变形、表面粗糙度及摩擦磨损性能等。
二、测试服务地点
BETWAY必威中关村校区求是楼。
三、预约方式
(一)SEM及附件功能预约方式
1. 送样预约。请联系瞿老师,约定送样时间(电话010-68915661,邮箱:qumeimei@bit.edu.cn),送样时须带预约单方可进行测试。
2. 自行上机操作。参加培训及考核后,按要求预约测试。
3. 固定机时。已经具有自主上机资格师生的课题组,可联系瞿老师申请固定机时。
(二)XPS预约方式
目前XPS测试仅接受送样测试,请提前联系瞿老师,约定送样时间(电话010-68915661,邮箱:qumeimei@bit.edu.cn),送样时须带预约单。
(三)高精度显微拉曼(Raman)/荧光光谱仪预约方式
高精度显微拉曼(Raman)/荧光光谱仪仅接受送样测试,不支持自主上机操作,可联系瞿老师(010-68915661)或陈老师(18201620535,chyb0422@bit.edu.cn),进行咨询预约。
(四)微纳综合力学性能测试系统(G200纳米压痕)
目前微纳综合力学性能测试系统(纳米压痕)仅接受送样测试,可联系靳老师(jinke@bit.edu.cn),进行咨询预约。
四、测试费说明
中心按照学校相关规定收取测试服务费,用于维护设备运行。
五、测试服务及收费标准

